Introduction
The increasing demand for diverse food products has led to a consistent rise in food import compliance in India. To safeguard public health and ensure that imported products meet Indian safety and quality standards, the Food Safety and Standards Authority of India (FSSAI) has established a comprehensive regulatory framework under the Food Safety and Standards (Import) Regulations, 2017. These regulations outline the import compliance process—from obtaining the license to final clearance. They ensure only safe, hygienic, and legally compliant food enters the Indian market. This article explains the full procedure, covering licensing, documentation, inspection, lab analysis, reviews, and key special provisions.
1. FSSAI Import License Requirements
Before importing any food product, the importer must hold a valid FSSAI Import License along with an Import Export Code (IEC) from the DGFT. Importers apply for the license online through the Food Safety Compliance System (FoSCoS) portal at https://foscos.fssai.gov.in/.
For commercial imports, a Central License is mandatory, carrying an annual fee of ₹7500. The application requires:
- Registered office details
- Information of the person-in-charge
- Relevant supporting documents
- Contact and business information
- After submission and online payment, FSSAI reviews and processes the application
2. Food Import Clearance Process (FICS)
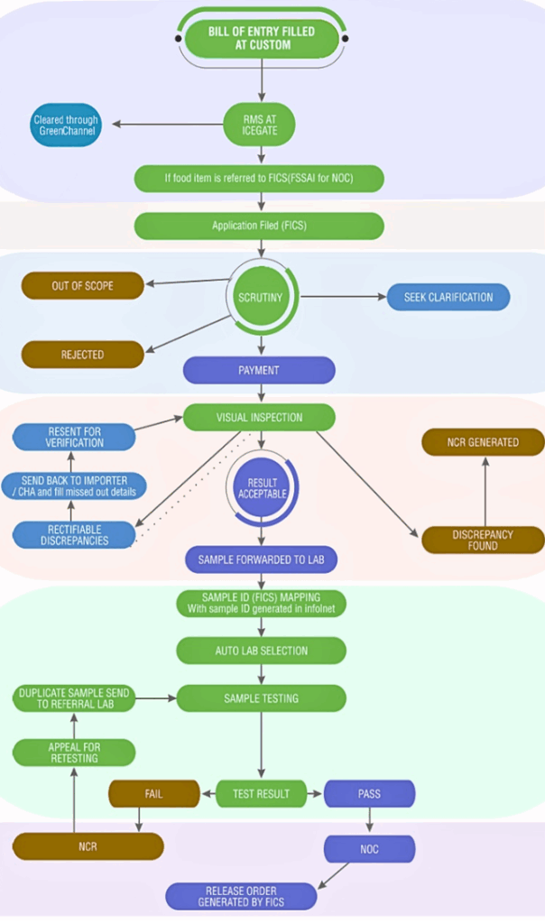
FSSAI’s Food Import Clearance System (FICS) manages the inspection and testing of food consignments. It operates through an integrated interface with ICEGATE (Indian Customs) under SWIFT (Single Window Interface for Facilitating Trade), facilitating seamless coordination between customs and FSSAI.
The process follows a Risk Management System (RMS) that determines the level of scrutiny based on the product’s risk profile. FSSAI conducts full inspection and testing for high-risk products. In contrast, it fast-tracks low-risk items to minimise delays
3. Label Rectification Provision
According to Regulation 8 of the FSS (Import) Regulations, importers can rectify labelling deficiencies at customs-bound warehouses before visual inspection. For example, they may affix a single non-detachable sticker or use other permanent methods under an Authorised Officer’s supervision. Once corrected, the consignment becomes eligible for further inspection and sampling.
4. Inspection and Laboratory Analysis
After the initial documentation check, FSSAI conducts a visual inspection of the consignment. If the packaging, labelling, or physical condition is non-compliant, FSSAI issues a Non-Conformance Report (NCR). However, if the consignment passes visual inspection, FSSAI collects samples and sends them to an FSSAI-notified laboratory through the FICS portal.
The outcomes of the lab tests lead to one of the following:
- Passed: A No Objection Certificate (NOC) is issued for release
- Failed: An NCR is issued, and the consignment is rejected
- Disputed Result: The importer may request retesting or referral testing
The official Food Import Clearance Flowchart visually captures this process, outlining steps from application to final clearance and highlighting decision points for inspection, sampling, and NOC issuance.

5. Review Process for Rejected Consignments
If FSSAI rejects a consignment or directs it for relabelling, the importer has the right to file a review under Regulation 8 of the FSS (Import) Regulations, 2017. Acceptable grounds for review include:
- Rejection due to labelling or packaging defects
- Objections raised in laboratory reports
- Directions issued for rectification or compliance
The importer must submit a formal appeal using Form No. 6 with a fee of ₹2000 for the first appeal. If still unsatisfied, the importer may file a second appeal with the CEO of FSSAI by paying a fee of ₹5000.
6. Annual Return Filing
All Food Business Operators (FBOs) engaged in food import must file an Annual Return in Form D-1 (Annexure III) with the Central Licensing Authority of FSSAI. This return is due by 31st May of the following financial year. Otherwise, non-compliance may lead to license suspension or non-renewal.
7. Special Provisions for Specific Import Scenarios
FSSAI recognises that the import of certain food categories involves unique challenges. To address these, the regulations allow several special provisions that ease operational burdens while ensuring safety and traceability.
i. Labelling Relaxation for Bulk or Primary Food Products
Importers dealing with wholesale or bulk food categories such as pulses, dry fruits, and grains may avail a conditional exemption from detailed labelling on each retail pack. Essential information must be available on the master carton or provided in supporting documents, in line with Annexure V of the Import Regulations.
ii. Provisional No Objection Certificate (NOC)
For products with short shelf life or special storage needs (e.g., frozen foods or fresh produce), FSSAI allows a Provisional NOC. This enables movement to the importer’s warehouse for proper storage prior to lab result issuance.
iii. Unified Sampling for Combined Consignments
When a consignment contains multiple product types, such as cereals and oils, FSSAI draws samples only once at the first port of entry. These samples are valid for all other ports under the same Bill of Entry, reducing delays and redundancies.
iv. Miniature Sampling for High-Value Liquor
For expensive alcoholic beverages, FSSAI permits importers to submit 100ml miniature samples instead of full-sized bottles, if they provide a certificate of authenticity from the manufacturer or exporter. This reduces wastage and handling costs.
v. Item-wise Clearance
In multi-product consignments, FSSAI assesses each item independently. If some products are compliant while others are not, FSSAI clears the compliant ones immediately. This prevents unnecessary delays for the entire shipment.
These provisions are part of FSSAI’s practical approach to facilitating trade while maintaining rigorous food safety standards.
Conclusion
India’s food import compliance framework, centred around the FSS (Import) Regulations, 2017, ensures that only safe and quality-compliant food enters the country. Importers obtain a valid license through FoSCoS and secure clearance via FICS and ICEGATE, as the process becomes increasingly digitised, risk-based, and streamlined.
By following this regulatory roadmap for food import compliance in India, importers can efficiently navigate Indian food laws and, therefore, maintain consumer trust. The integration of special provisions, review mechanisms, and simplified documentation protocols makes the system robust yet adaptive, balancing safety with ease of doing business.
How Food Safety Works can help you.
Importing food into India involves navigating a maze of regulatory checkpoints—from licensing and labelling to product approvals and documentation. Our Regulatory Compliance team at Food Safety Works provides comprehensive support to streamline this journey. We assist clients in obtaining their FSSAI Central Import License, conduct detailed label reviews to ensure compliance with Indian requirements, and help develop or adapt product specifications as per the Food Safety and Standards Regulations. Our team provides end-to-end consulting on the FICS clearance process, documentation filing, risk-based scrutiny, and regulatory updates. This ensures your consignments are compliant, quickly cleared, and market-ready. Whether you’re importing into India for the first time or managing multiple SKUs, Food Safety Works is your trusted regulatory partner every step of the way.